1 字牌重要性

扣住自排防止他家和出
切牌顺序
搭子足够,比起数牌 1,9 役牌价值更高
一九万价值最低 主要是安全牌或者单骑听牌(等听雀头)

- 场风先切:在东场东家先摸出一队东或者南场南家摸出一对南之前切出
- 自风后切:安全牌 or 役牌
注意此处先切非万字的1,因为手里同色一九时,九会因为作为一的里宝牌指示牌而使一作为宝牌改率降低
此图不一定,习惯上倾向于==先切客风==
2 高水平的技术介入程度
错过和牌
读牌精度
序盘里筋,终盘边筋理论重要度提升
里筋 早切1p 25p危险
边筋 晚切3p (之前保留了223/334 听14 25)
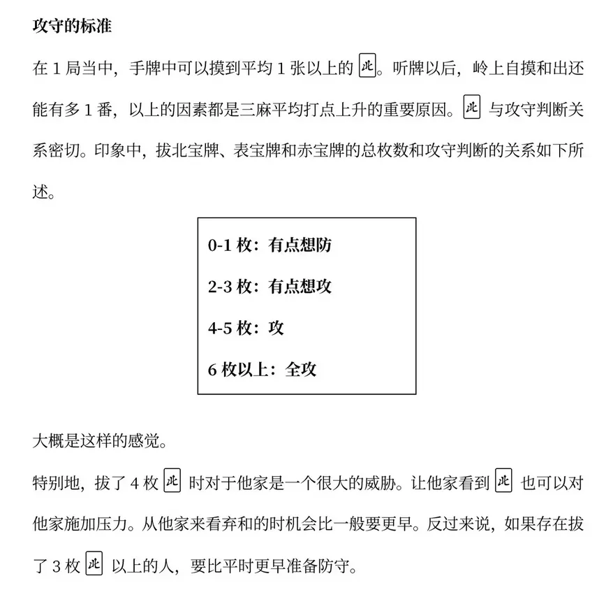
3 有关北风

三北:全拔比当面子好
拔北时机:即拔 积极拔北是基本战略 (下策是作为安全牌)

4 三人麻将没有三色
三麻核心役种:役牌和立直
三麻没有四麻那么看重手役 靠宝牌就能跟上打点

5 对副露的防守

对于看起来要役牌的副露家想要进攻的话,孤张数牌和役牌中会优先打数牌
6 对默听(碰听)的防守
大前提:没有拔北 不立直和副露的对手没有打点的场合较多 没有必要牺牲手牌顾虑默听
对手切两枚以上中张(2~8)一直摸切,很有可能听牌
7无筋的危险度
双无筋 456 比 123789 更危险,这是要更加注意的。
实战里的注意点
- 对手立直后,456 这类中张无筋牌往往是危险牌。
- 123/789 边张无筋则相对安全一些,但也不能掉以轻心。
- 如果是“双无筋”——比如某张牌既没有左边筋,也没有右边筋保护——那更要小心,尤其是中张。
对早巡立直扣住危险牌进行兜牌,立直后对手的牌河会减弱,能够只扣住对手的铳牌然后听牌的场合是很多的。
最好理解的是**拆对子和暗刻。**这是不会破坏手牌、向着听牌最有效的方法,可以说是兜牌的王道。
没有字牌的对子或者暗刻并且手牌全是无筋的时候,代替字牌可以切 1 · 9 对子。(两端攻击)
拆对子或暗刻优秀的原因是不会断开顺子的连接,并且如果能靠张成功,很容易能回到听牌如果安全地承受了 2 · 3 巡攻击,在这期间会生成新的安全区域。继续弃和也是可以的,或者依赖新的安全区域,打出一些好像可以通过的牌向着听牌前进,也是不错的打法。
防守中还想反攻的场合,**尽量不要打顺子中的牌。**不得不切顺子的场合也尽量从外侧先切。
形式听牌不重要四麻当中的形式听牌重要的原因是,相对于和牌点数,不听罚符一场有 3000 点,相对来比较高,并且四麻有着可以使用吃从而不打出危险牌来维持听牌的技术。另一方面,三麻不能吃,形式听牌相对难以形成,并且不听罚符一场只有 zooo点,相比于和牌点数较低。所以相对地,形式听牌的价值下降了。在三麻,切出危险牌而维持形式听牌的打法是没有的。
9 别拘泥于宝牌了

10 也别太拘泥于好形了
手牌变化较少的以下宝牌 1 的边张听牌,即立是基本。
11 遵循5牌组原则打三人麻将

6 牌组打法进张面更广的优点在牌种更多的四麻中更有利。在牌种少且容易摸进有效牌的三麻中,基本上应该要采取 5 牌组打法。